
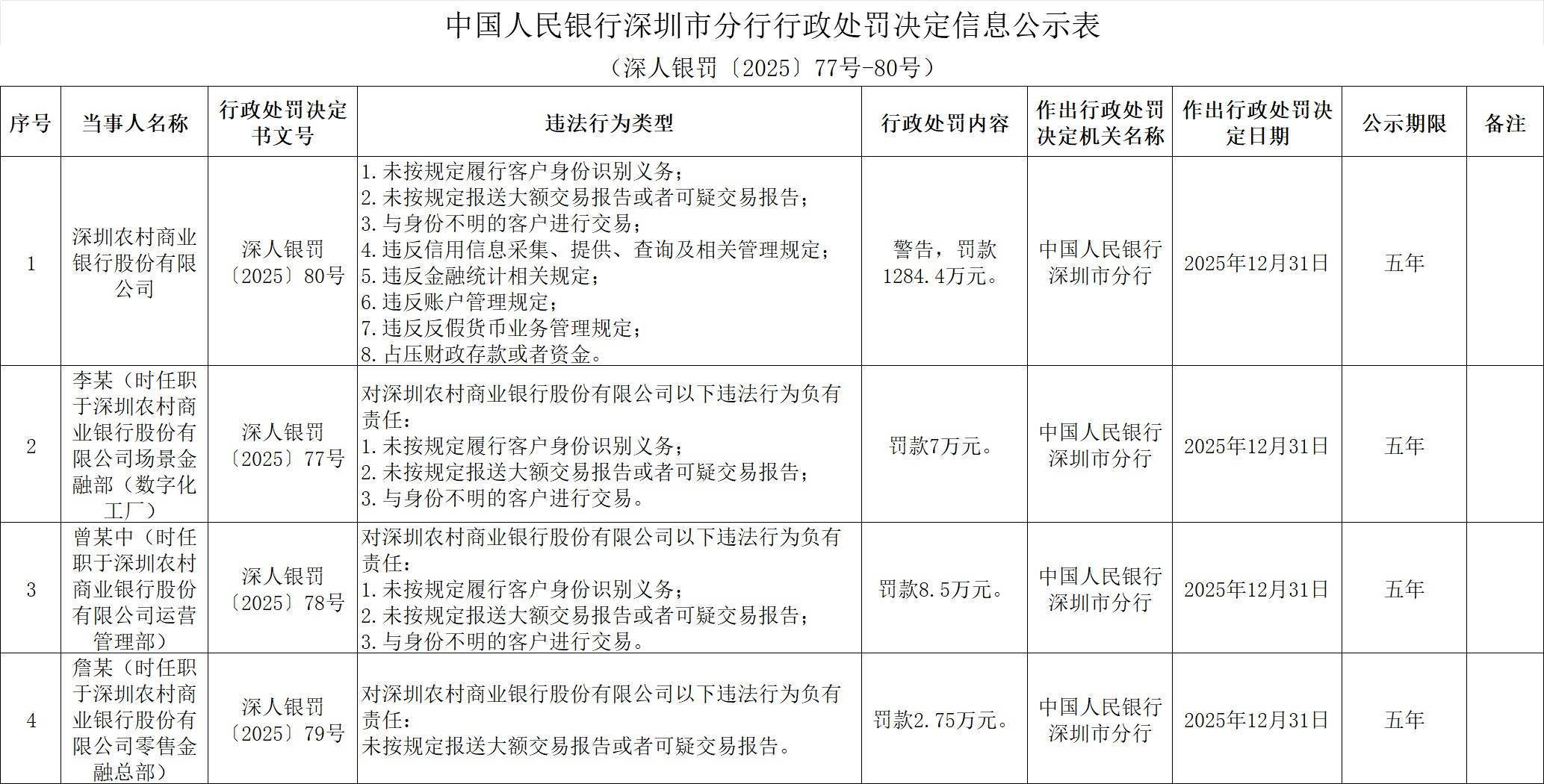
【大河财立方消息】2025年12月31日,中国人民银行深圳市分行披露的行政处罚决定信息公示显示,深圳农村商业银行股份有限公司被警告,并罚款1284.4万元。
深圳农村商业银行涉及8项违法行为:未按规定履行客户身份识别义务;未按规定报送大额交易报告或者可疑交易报告;与身份不明的客户进行交易;违反信用信息采集、提供、查询及相关管理规定;违反金融统计相关规定;违反账户管理规定;违反反假货币业务管理规定;占压财政存款或者资金。
同时,多名责任人同步遭罚。
时任职于深圳农村商业银行股份有限公司场景金融部(数字化工厂)李某,因对未按规定履行客户身份识别义务、未按规定报送大额交易报告或者可疑交易报告、与身份不明的客户进行交易的违法行为负有责任,被罚7万元;
时任职于深圳农村商业银行股份有限公司运营管理部曾某中,因对未按规定履行客户身份识别义务、未按规定报送大额交易报告或者可疑交易报告、与身份不明的客户进行交易的违法行为负有责任,被罚8.5万元;
时任职于深圳农村商业银行股份有限公司零售金融总部詹某,因对未按规定报送大额交易报告或者可疑交易报告的违法行为负有责任,被罚2.75万元。

责编:王时丹 | 审核:李震 | 监审:古筝
易倍策略提示:文章来自网络,不代表本站观点。